愛北大 唯讀圖書館

公告-850路線「北大社區-三峽老街」公車即將停駛調查

2014-04-16 16:03 · 樓主
🔧 本文章最後由 龍恩里長林富子 於 2014-4-17 12:09 編輯


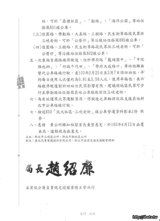
台北客運 850「北大社區-三峽老街」線公車即將因為搭乘人數不足即將停駛,
新的替代路線及公車請大家參考

2014-04-16 16:16 · 2樓
啊~~~~~~~
2014-04-16 16:21 · 3樓
人太少了難怪停駛。
2014-04-16 16:48 · 4樓
平均載客3.32人次
這個真的不停說不過去
2014-04-16 17:00 · 5樓
這陣子的確是常常離峰時段空車
只有司機一位
難怪營運不了! 真的只有使用其他路線替代公車了
2014-04-16 17:41 · 6樓
坐的人是真的不多……
2014-04-16 17:56 · 7樓
每天每班只有3個人.............難怪要停駛~~
2014-04-16 18:09 · 8樓
PPLIA 發表於 2014-4-16 16:21
人太少了難怪停駛。


人真的很少,不過老街走路也可到(約15-20分)。
民營的總不能虧本做生意,還是謝謝台北客運賠錢撐了這樣久的時間。
2014-04-16 18:43 · 9樓
洪阿民 發表於 2014-4-16 16:16
啊~~~~~~~




850停駛對阿民沒什麼影響吧!

2014-04-16 19:17 · 10樓
停駛也可節能減排!
2014-04-17 07:56 · 11樓
是否可以請里長向客運公司反應,將885改成低底盤公車?

850是虧錢公車,可是對我們菜籃族乘車方便,很不捨得它停駛
如果有其它低底盤公車開進北大,取代850公車,我們會很感恩的
2014-04-17 08:49 · 12樓
何時"開始"
停駛

謝謝
2014-04-17 08:50 · 13樓
james 發表於 2014-4-16 18:43
850停駛對阿民沒什麼影響吧!


下雨天我會坐
早上八點那班 千代田往三峽方向
其實每次坐那班,平均都有七、八個乘客,都是要去市場買菜的阿伯阿姨
儼然是學府路和學勤路底社區老人家的雨天代步車吧(畢竟門口就有,不必走去坐916/802)

但是北客虧太多錢還是得停駛,這也沒辦法
2014-04-17 08:50 · 14樓
請問何時開始 停駛?

公車上都沒事先通知??
2014-04-18 15:15 · 15樓
850公車原本是我這菜籃族去老街買菜最方便的交通工具

但因為班距過長所以能利用的人真的有限........

唉~~北客虧損太多最終還是得停駛,這也是沒辦法的!!

2014-04-18 15:38 · 16樓

坐的人是真的不多……(重播)
2014-04-18 15:48 · 17樓
真的不停駛是無法彌補油錢了;
司機先生都已經表示此路線越來越難以營運了!
如果在持續堅持下去 只有倒貼了 。

停駛真的很可惜 尤其是對老人家及菜籃族的阿姨 、奶奶、包含小學生 ,非常不方便
也真的期望能夠有所替代低底盤公車 來取代這條路線 繼續服務居民。
2014-04-18 15:51 · 18樓
張太太 發表於 2014-4-17 08:50
請問何時開始 停駛?

公車上都沒事先通知??


預計停駛,何時開始很快就會公佈了
2014-04-18 16:04 · 19樓
龍恩里長林富子 發表於 2014-4-18 15:51
預計停駛,何時開始很快就會公佈了


里長姐
社區的阿姨 及認識的老奶奶 、小學生都是850忠誠使用者;
希望真的有替代這路線的低底盤公車 !請求台北客運可以重新規劃路線
這低底盤公車真的照顧到老人家及市場婆婆 阿姨 奶奶她們的便利

只是聽850司機大哥說:近日來持續賠油錢,搭乘者越來越少了, 冷氣還得一直空轉著 才導致得停駛 ,真的很可惜阿 !總之客運公司加油,期望有替代路線規劃繼續服務。
2014-04-18 21:17 · 20樓
NEWMAZDA6 發表於 2014-4-18 16:04
里長姐
社區的阿姨 及認識的老奶奶 、小學生都是850忠誠使用者;
希望真的有替代這路線的低底盤公車 ! ...


好的,我會反應
2014-04-18 23:04 · 21樓
希望916也能有低底盤公車!!!
2014-04-19 01:00 · 22樓
debby 發表於 2014-4-18 23:04
希望916也能有低底盤公車!!!


那是不可能的。