
藝術天份與生俱來
爸比媽咪可以試著回憶求學過程中,學校在每個學期末,都會頒發獎狀給擅長各個領域的孩子,共包含「德、智、體、群、美」五個領域,美育之所以被納入其中,表示其對孩子的發展有相當程度的重要性。
胎兒的反應
藝術天份該從幾歲開始培養?其實藝術細胞是與生俱來的,每個人在嬰兒時期就能表現出感知與形狀、色彩、節奏、韻律等形式的傾向,並能對其作出反應,更有許多人認為,即使與胎兒相隔一層肚皮,胎教依然有其作用,無論是播放音樂、閱讀故事、欣賞畫作,寶寶似乎都會配合的做出反應。
出生~2歲最敏感
許多人在逗弄剛出生的寶寶時,會透過揮舞鮮豔色彩的玩具或由嘴巴發出逗趣的聲音來吸引寶寶的注意,國外學者認為,嬰幼兒時期對藝術是相當敏感的,舉凡色彩、亮度與明顯的節奏,都能迅速獲取寶寶的注意。
2~6歲審美能力發展
對孩子來說,生活中的蛛絲馬跡都是令他們驚奇的大事件,在爸比媽咪的引導下,孩子不但能開始關注到藝術內容,更初步的學會注重審美特徵,例如孩子開始會注意關於美好事物的形式,可能某天孩子突然說:「這幅畫裡的女生穿著粉紅色裙子、蓬蓬的,很漂亮!」並會關注其內容「就像公主一樣!」
藝術的好處
是否曾聽說過一句話「學音樂的孩子不會變壞」,或許會有這樣的說法,正清楚表達了藝術的本質,因為接觸藝術不但能讓孩子的心思變得細膩、懂得專注欣賞與覺察、更有適當的管道紓發內心想法,與孩子最為相關的重要能力,有以下3點。
1.提升孩子自信心
「藝術」是個廣義的詞彙,生活中所發生的大小事,幾乎都與藝術脫離不了關係,無論是播放音樂時孩子隨之擺動、握住筆桿大力塗鴉、閱讀、堆沙堡,皆是藝術的一部分,大紅美術班指導老師楊麗紅指出,在藝術領域表現較亮眼的孩子,也會有較高的自信心,在感知、創作、賞析的過程中,孩子的大腦不停的運轉,透過一次又一次的藝術活動,孩子便能獲得高度成就感。
2.發展關懷環境能力
所謂「美感」,即是指孩子內心深處主動建構的一種感知美好事物的體驗。這種能力一般會透過孩子的想像及經驗對外在訊息作連結,舉例來說,當孩子敏銳的感受到落葉的顏色與春天的新芽有差異,就能引發內心的愉悅與波動,也正因為孩子內心產生了不同的情緒,才會更主動的去探索任何與「美」有關的事物。
3.學會自我表達
正視孩子藝術需求的目的在於培養孩子對生活周遭環境事物的敏感度,喚起他們豐富的想像力與創作潛能,形成個人的美感偏好與素養。雖然每個孩子天生就具備探索與感知美好事物的能力,但這種潛能需要透過多次的經驗累積才能成熟發展。
藝術,從欣賞開始
提到藝術欣賞,日常生活中經常接觸的環境都是培養孩子美感能力的好媒介,例如透過觀察花朵、昆蟲、魚類等各種動植物,或是天氣的自然現象,例如下雨或彩虹等,感受自然界的變化,更能激起孩子的興趣及好奇心。
父母的引導很重要
臺北市立美術館兒童藝術教育中心教育推廣組組長劉建國指出,許多爸比媽咪喜歡在假日時帶孩子前往美術館,沐浴在藝術氣息中,透過接觸藝術作品為大腦帶來衝擊,但面對較年幼的孩子,若父母不加以引導,孩子可能無法立刻感受到藝術品的美妙。
藝術領域表現較亮眼的孩子,也會有較高的自信心
選擇適合孩子的展覽
劉建國組長說明,美術館中的藝術品,大多是成人創作的作品,主要也是呈現給成人欣賞的,但並不代表不適合孩子,雖然孩子可能看不懂繪畫的技巧及作品背後的意義,卻可以藉由不同的風格及色彩表現讓大腦感受衝擊。
劉建國組長表示,建議爸比媽咪在替孩子挑選合適的展覽時,不妨透過網路資訊,熟悉展覽風格,才能讓孩子在每趟的藝術欣賞之旅滿載而歸。
親子關係加溫
帶領孩子欣賞與覺察環境變化的過程中,需要透過大量的對話及互動達成目的,有時孩子天馬行空的想法,會讓父母更珍惜孩子純真的一面,讓孩子多多動腦。
繪本世界驚奇不斷
若爸比媽咪實在無暇陪伴孩子到各處觀察變化,透過孩子最常接觸的繪本書籍,也能引導孩子對藝術產生興趣。
如何選擇繪本
市面上的繪本眾多,父母到書局時看著滿滿的陳列架,實在不知如何正確挑選,柯佩岑老師建議,替孩子選購一本優質繪本,要注意以下幾個原則:
欣賞藝術作品時,多詢問孩子的意見
1.主題明確最佳:柯佩岑老師分享「動物、食物、交通工具」通常是孩子最感興趣的主題;而對進入幼兒園的孩子來說,例如學校生活、情緒變化等主題,也有助於將故事與其生活作連結,藉此表達自己心中想法。
2.材質要注意:0~1歲的寶寶適合好抓握的布書;孩子逐漸長大,開始練習精細動作,此時可選購材質較厚的厚頁繪本,讓孩子從練習翻書開始訓練小肌肉。
3.掌握風格不NG:年紀較小的孩子對於可操作的翻翻書或具有驚奇效果的立體書、聲光書充滿高度興趣;孩子年紀漸長,逐漸迷上充滿發展性的故事主題,爸比媽咪在進行親子共讀時,在揭曉結局之前,不妨與孩子先天馬行空的想像一番,會更有樂趣。
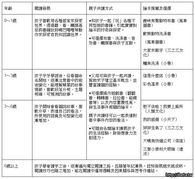
而針對孩子每個時期對繪本書籍的不同需求,柯佩岑老師也提供了以下表格讓父母作為選購時的參考指標:

大手小手動一動
在藝術創作的過程中,孩子必須要靜下心來,眼睛不能離開自己正在創作的作品,且要讓大腦消化內心想法,再透過雙手傳達出來,像這樣複雜的過程,孩子同時得監控身心變化,大腦更是靈活的轉個不停,藝術活動儼然就是大腦的最強催化劑。
重視孩子的天份
楊麗紅老師反應,在孩子剛開始接觸繪畫的階段,父母的回饋很重要,有些家長重視孩子的創作天份,加以培養,孩子的藝術創作能力就會越來越好;反之有些孩子,即便有天份,卻不受父母重視,便逐漸失去了對繪畫的熱情。
藝術沒有對錯
當孩子興緻勃勃的拿起畫筆時,家長應盡量給予鼓勵,藝術的本質,美感是主觀的,林婉婷老師補充,孩子剛開始畫畫時,都是以簡易的圖形代表物體,在藝術的領域中沒有對與錯,在不同的年齡階段,孩子自然會發展不同的藝術能力,過度要求反而會扼殺創作意願。
了解各時期的發展
在學習藝術創作的路上,孩子很容易遇到挫折就放棄,因此評估孩子的能力發展很重要,了解0~6歲每個時期的創作里程碑,才能在適當的時機激發孩子的藝術天份。

轟炸孩子的藝術細胞
在探索、欣賞、引導、創作的過程中,孩子對藝術可能已經發展出高度興趣,伴隨藝術天份一起成長的還有專注力、穩定度、肌肉控制技巧、情緒表達能力等眾多好處,經由這些能力的訓練,不但對日後的學習旅程充滿助益,更讓孩子成為獨一無二、無法被取代的個體。
創作是最佳表達方式
孩子的作品往往是豐富想像力與生活經驗連結混合的產物,雖然藝術的表達方式沒有對與錯,楊麗紅老師笑道:「往往畫得最無厘頭、最雜草叢生的孩子,藝術方面的發展會最好。」
順應自然最美好
楊麗紅老師說明,有些孩子在某個特定的時期會使用偏好使用單一種顏色,但只是一個過程,父母不用非得強迫孩子把作品彩繪得亮麗鮮豔才算完成創作。
影響孩子最重要的4件事
無論訪談哪位藝術專家,大家的說法都一致,透過藝術確實能讓孩子獲得腦力激盪,其他方面如情緒、肌肉掌控、性情也都會被藝術活動所影響,尤以以下4點生活方面最能讓父母感受到孩子正在改變。
1.反映孩子心中喜好:透過藝術活動,可以觀察出孩子偏好哪種動物、對哪些物品有特別的情感連結。
2.人際交往:許多孩子習慣被讚美,卻不懂得讚美他人,而藝術活動正是讓孩子練習欣賞他人的好管道。
3.生活經驗分享:從孩子的創作中,可以看見他們將真實的生活情況與藝術作結合,父母可藉此與孩子討論,增進孩子的語言能力。
4.發展同理心:年齡層較低的孩子,想法較自我中心,透過接觸藝術活動,思考「如果我是……,我會怎麼樣」,發展同理心的同時,也會更關懷、體恤週遭的人事物。
給父母的小提醒
藝術創作的源頭應是孩子自發性的展現對美好事物的興趣,因此父母千萬不要以強迫、命令的方式讓孩子接觸,孩子在欣賞、創作的過程中,應保持愉悅的心情。帶領孩子接觸藝術、開發各方面的能力過程中,很難一次就命中孩子的需要,親子一起多嘗試,接受藝術對大腦帶來的衝擊,會漸漸開始享受到藝術活動帶來的好處喔。
文章轉載自 台灣兒童教育發展促進協會
http://www.tacd.com.tw/news_show.php?id=256