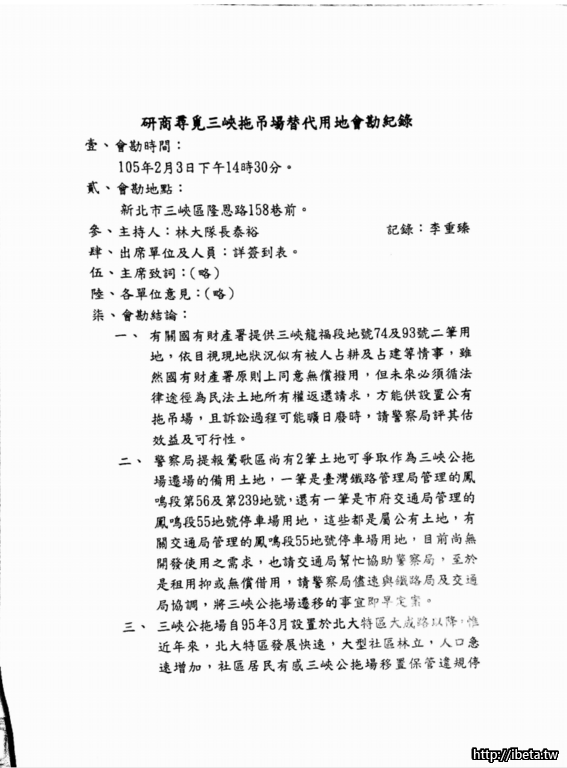
2/3 日經過場地會勘後,當天的紀錄,新北市政府警察局已經有正式的公文下來了!
最重要的第三頁,警察局已經有確定遷場會在半年內完成!
不過當天還有允諾的是如果半年內因為作業無法趕上,
會在 2016 年底暫時遷場到鳳鳴的一塊交通用地,這部份沒有明確的寫在公文內。
但文內已經有畫押半年內遷場,公部門應該是已經開過會有所定奪,不然也不會亂開支票,
我們就再次姑且相信吧! 這半年內我們每月都會陸續追蹤進度,期望事情圓滿落幕!
之前會勘文章:
https://forum.ibeta.tw/forum.php?mod=viewthread&tid=178021
會議紀錄公文
#1

#2

#3

#4

#5

