除了近年新車,原廠搭配行車記錄器外。
自行安置的行車記錄器,其電源大多取自點菸座,或由保險絲盒取ACC電源;二者均由鑰匙開關位置啟動行車記錄器。
本人不喜其電源配線可能"落落長",及其作動時機。
如,車停熄火又鑰匙拔離狀態下,遇難得鏡頭想捕抓時.....
同時思考,行車記錄器安裝位置,通常離閱讀燈相當的近,由此取得電力,最為便捷!
閱讀燈之電源,通常未經鑰匙開關,經常有電。只要稍加偵測電路,即可選擇任何時機啟動行車記錄器。
以下為完成後的作動功能:

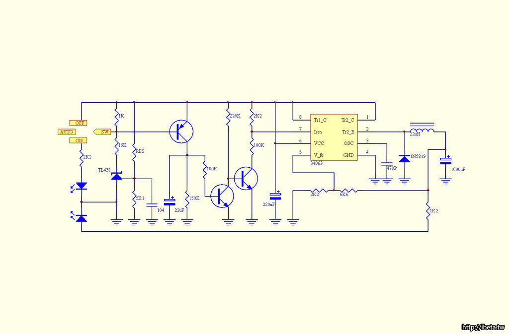
一個三段翹板開關,分別為 : 【OFF】 ,【 AUTO】 ,【 ON】
OFF : 就不管任何狀態下均OFF, 適用於去不該去的地方,載不該載的人或車上會發出令人遐思聲音的情況下,請務必切在OFF段.
AUTO : 全自動,平常就保持在這一段,可以忘了有記錄器這裝置的存在
當車子一有動力時,也就是啟動後發電機開始工作的那一瞬間,即馬上輸出5V供紀錄器立即上工,!(以防荽荽的一起步,馬上被撞!!)
當引擎一熄火,尚會持續供電10秒給紀錄器,再自動斷電(以防荽荽的,路上無故熄火中斷記錄後被撞)
ON : 不管車上有插鑰匙沒插鑰匙,有發動沒發動,切在ON段即5V供電給記錄器,適用於發現精采狀況時不用找鑰匙;隨按隨錄,或停車時兼當防盜錄影使用,尤其若DVR有”位移偵測” 功能的更是絕配!
狀態指示ㄋㄟ…..就一枚Bi color LED , 在AUTO段有5V輸出時亮綠色,在ON段強制輸出時亮橘色.
電路:
極精至簡....傳統不死老零件,TL431做電壓偵測;13.4V以下判斷為車未啟動(發電機無作動),13.4V以上為已發動(發電機已動作)。TL431控制著34063 SPS 5V電壓輸出。

烙鐵匠隨手糊一糊,約莫一張郵票大小,倒是那三段翹板開關略顯唐突的大!

外殼,看得出來嗎?是到處可看到、購得的『電話接線盒』,裁短、修改、塗裝而成。

取下閱讀燈,以手工折的鐵片勾掛在車頂鈑件上。

再將閱讀燈復回原位,此控制盒即牢牢的固定,且有與閱讀燈整合一體之感!
