🔧 本文章最後由 pauline045 於 2023-2-13 18:42 編輯
一系列探討生命核心意義的經典讀書會.....您有興趣嗎?(無關宗教信仰,只純粹探討經典)
第一期讀書會內容:道德經,一期上課三次,每月一次。(完全免費~詳情見DM)
[font=inherit]
悟透道德經的第一、二章,即能貫通整部81章的概要,更重要[/font]的是明確自己的生命方向。[font=inherit]
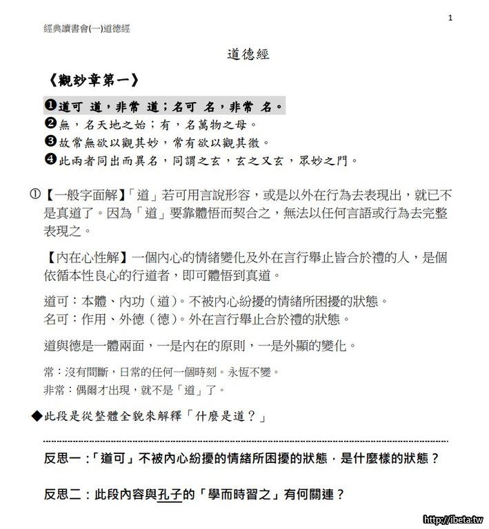
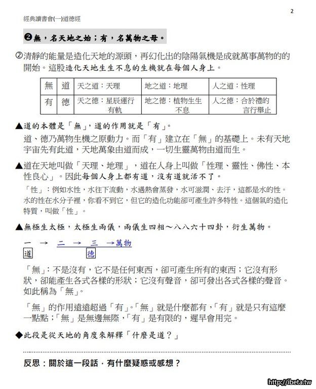
道德經所言其實皆與自身息息相關。它教我們如何根本紓發情緒及排解壓力,什麼是教育子女最有效的方法,在競爭激烈的職場之自在應對之道......,生命中所有的疑惑解答皆在其中![/font]我們大膽的釋解第一章:道可,名可,是自己的內心不受情緒干擾,以及言行不受外在影響的中和狀態⋯⋯這應是釋義的眾多書籍中所未見的。[font=inherit]當然,經典大義有多方解釋,但是,都應不離自身才是正解。所以,光聽[/font][font=inherit]經、讀經無法解其真義,印象也不深刻,因此,才有發起讀書會,共同探討的動機,希望與同好者一同激盪智慧的火花。[/font]
讀書會前,會發給每人一份講義研讀(如附照),無年齡限制,看得懂及有興趣者,皆歡迎參加。
報名方式或提問:請點連結加入經典讀書會Line社群(或掃QR-Code)或於週一~四上午10:00前,上班日下午5:00後,假日隨時來電詢問:86710831
歡迎來試讀:112/3/19(日)下午2:00~4:00(讀書會上課場地照片如附照)




