首頁
便利貼(搖搖樂)
愛北大FB
愛北大 唯讀圖書館
首頁
»
社區交流
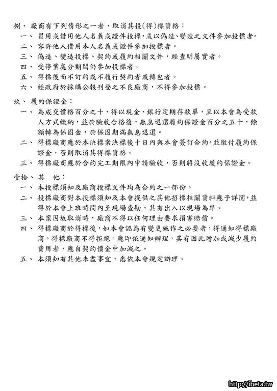
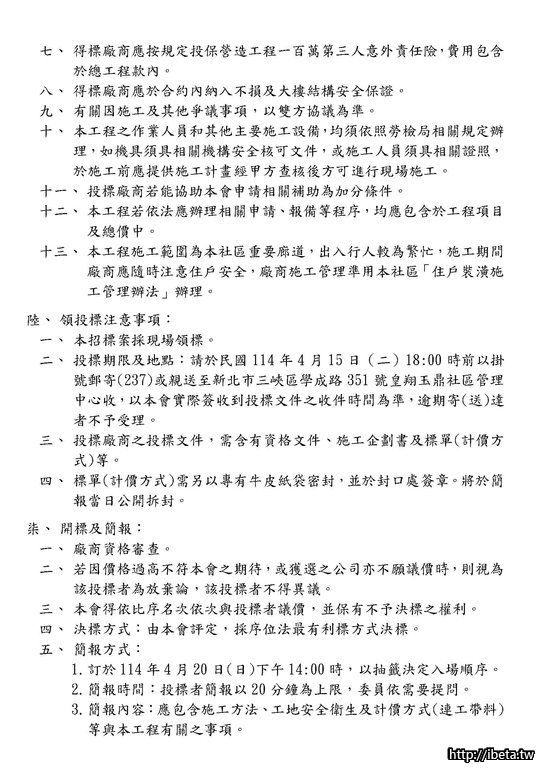
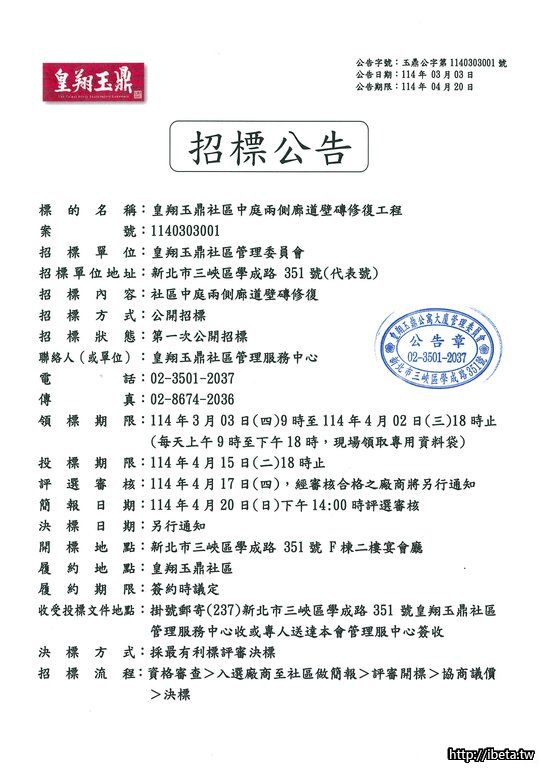
皇翔玉鼎中庭兩側廊道壁面修復招標公告
玉鼎物管中心
2025-03-05 14:20 · 樓主
🔧 本文章最後由 玉鼎物管中心 於 2025-3-5 14:24 編輯