日前前副總統呂秀蓮發文給新北市政府一份關於「空污陳情案」的公文已有回文,
關心空污~守護家園~不分你我他,感謝呂副。
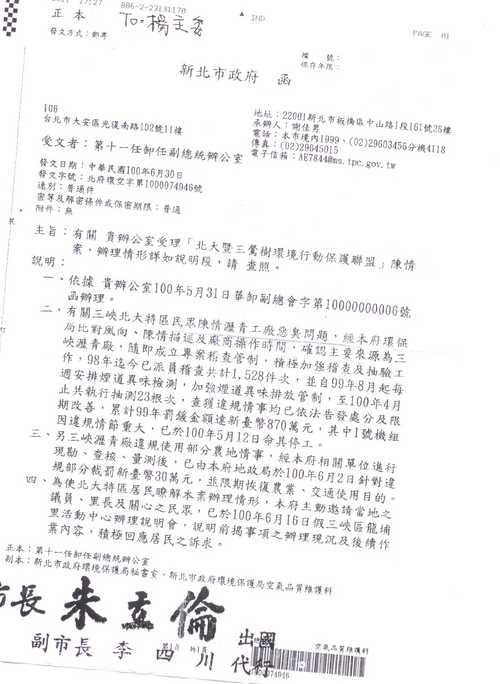
這是回文的內容,給大家參考~

🔧 本帖最後由 林富子 於 2011-7-18 09:50 編輯
反空污行動聯盟 發表於 2011-7-18 06:38 
日前前副總統呂秀蓮發文給新北市政府一份關於「空污陳情案」的公文已有回文,
關心空污~守護家園~不分你 ...
謝謝呂副總統
雖然她因為公務繁忙沒有接見聯盟成員
但是收到陳情信的當下有在第一時間幫忙打電話給朱立倫市長及發函給市府
現在呂副總統在致力環保工作努力救地球
希望未來聯盟有機會和呂副ㄧ起守護家園~
遊行當日,正好呂副總統海外參加研討會,聯盟就沒進一步邀請他參與遊行。
反空污的路還很長,真摯盼望呂副總統持續共同關注這裡污染問題,還給未來世代一個乾淨的空氣!!
{:4_113:} 很有效率~~謝謝副總統
環保局要多學學阿!!
🔧 本帖最後由 可可^^ 於 2011-7-18 13:59 編輯
回復 samyu 的帖子
感謝呂副總統...........+1{:4_113:}
真的有感覺到你是我們大家的鄰居+1^^
雖然回文的內容 依然是八股
但是呂副願意和大家站在同一陣線 就感心
支持+1.......{:4_113:}{:4_209:}
今天在一個會議場合,無意見遇到市府承辦人員,他很肯定的告訴我,三峽瀝青場已經結束了,他還告訴我,其實從周縣長時代,就一直要求三峽瀝青遷廠,朱市長上任時,也一直想立即強制拆除,但無法拆除的原因是前縣府在10年前(應該是蘇縣長時代)有核發一張三峽瀝青場興辦擴大事業計畫許可,因為這張許可在今年7月才到期,且三峽瀝青也未在許可期間內完成用計畫用地變更,所以許可到期後,市府在法律上站得住腳,進行強制拆除作業!(否則肯定吃上國賠官司!) 這就是他們的無奈!
謝謝
雖然沒有時間和聯盟討論,也感謝呂秀蓮女士對三鶯樹空污的關心
水啦....
管你哪黨哪派...
只要愛我們的土地我們的環境!{:4_209:}
福泉 發表於 2011-7-18 17:04 
今天在一個會議場合,無意見遇到市府承辦人員,他很肯定的告訴我,三峽瀝青場已經結束了,他還告訴我,其實從周 ...
很感謝市府這一次真的拿出魄力來解決!!
幸好今年擴展事業登記七月到期,才能如期解決遷廠!!
真的是天時-時機到了.地不利-於他們.人合-團結在一起解決了
{:4_149:}呂阿姨...我愛你....謝謝你為大家的環境付出關心...
ㄧ直以來就蠻欣賞她的政治風範,只是沒想到她會下來關
心市井小民的生活環境.
大部分政府官員,要大人物給壓力才會認真辦事.
呂副總統, 謝謝您! 有您真好!{:4_131:}
呂阿姨~可以再幫忙把"生命園區"趕走嗎?
你家附近就快有殯儀館了,且每天會有悠揚的樂隊經過耶!
謝謝呂副總統!!!
但是是因為大咖幫忙才那麼有效率的嗎....
呂副總統, 謝謝您!!
妳是個有GUS的人, 我欣賞妳~~
為什麼呂副總統 沒出來選
我一定投她{:4_113:}
呂前副還是多放些愛心在北大特區,成果比較顯然,離選舉還是遠點吧,有錢有閑多好,還去選啥,是我就多學國外的退休總統,服務郷民,慈善事業,流芳後世,政治是一時的,活在人民心中是永久的.