🔧 本帖最後由 寧靜海 於 2012-3-13 13:49 編輯
有關三鶯二橋新建工程,在今年3月31日有舉辦第二次地方說明會,以下提供當天會議紀錄及簡報資料給大家參考,目前本案尚未規劃當中,尚未完全定案,有任何意見都還可以跟交通局提出討論或要求改善。
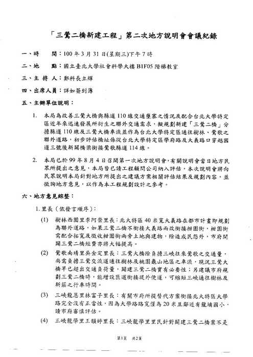
100年3月31日三鶯二橋第二次地方說明會會議紀錄







三鶯二橋第二次地方說明會簡報資料



















































一直有人告訴我
說三鶯2橋是為了鶯歌掩埋場的交通做輸運而設
鶯歌真的有大型垃圾掩埋場的興建計畫嗎?
果真是如此
那麼三鶯2橋...不就會引來大量的垃圾運送車
讓大量的垃圾車穿越北大特區的心臟地帶
這............
一直有人告訴我
說三鶯2橋是為了鶯歌掩埋場的交通做輸運而設
不知道我有沒有解讀錯誤...
因為不希望三鶯二橋接大義路(主因當然是大貨車),所以有了幾個建議替代方案
其中替代方案二是,先右轉走柑園街,再左轉大學路??
所以三鶯二橋:是到樹林焚化場必經之路線?到殯葬園區順道之徑?
好好一個建設,為何要跟這麼多奇怪的設施掛勾?
樹林焚化場既已存在服務大眾,做好相關管理即可,可以不要再擴大規模了嗎?
用心的海大
殯葬特區是個大大的未定因素 , 請您和盧立委於此會議提出反對意見,
加上盧立委是反 殯葬特區總召集人名正言順也有責任這樣作
三鶯二橋對北大社區應是弊大於利 , 能不建是最好 , 個人的淺見
加上樹林收費站將改為交流道 , 北大社區往外交通應順暢無問題
底限是涵道一定要限制高度 , 不止大貨車不能走、送葬車隊也不能走
三鶯二橋是必建的嗎? 還是地點正確呢? 還是應該先把錢花在其它建設上?
有關限高方式,依據「市區道路及附屬工程設計規範」箱涵淨高需大於4.6公尺,另考量消防救災車輛需維持4.5公尺以上淨高,因此為限制砂石車等大型車輛自北大特區上下三鶯二橋,將設置限高架及禁行大車交通牌面等設施以限制車種通行。
寧靜海 發表於 2012-3-22 09:19
回復 aweihsu 的帖子
在昨天晚上新北市政府工務局率工程顧問團隊開第三次地方說明會,是否可以煩請海大也能將昨日會議紀錄再更新~以供因忙錄未能到場好鄰居也共同關心!感恩。