(供參)
住展雜誌發佈最新2013年大台北區預售屋房價新標準,調查顯示,大台北各區平均房價因「比價效應」,各區域的房價價差在比價情況下,價格落後的區域,將可能出現補漲,使得明年房價1字頭的預售屋慢慢消失在市場上,就連新北市鶯歌、淡海新市鎮、樹林、八里,預售屋開價也將開出「2」字頭。
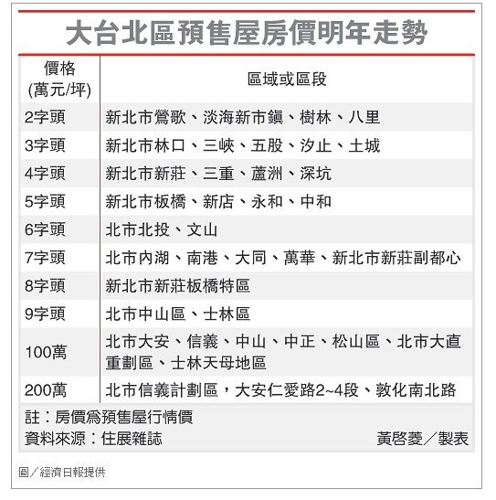
住展雜誌觀察,新北市的鶯歌,今年第3季的房價為18.6萬元,是唯一新北市房價還在1字頭的地區。然在樹林、三峽地區房價的比價效應下,目前鶯歌房價1字頭的也愈來愈少,明年鶯歌房價亦可望站穩2字頭,等於宣告新北市已沒有1字頭房價,全面從2字頭起跳。
另外,淡水今年第3季的平均房價為25.6萬元,與淡水平均房價有2-5萬價差的淡海新市鎮,在捷運綠線到位的利多刺激下,明年淡海新市鎮的房價必出現補漲的市況,也就是說淡海新市鎮明年的建案,房價1字頭的將慢慢消失在市場上,取而代之的是2字頭起跳的建案。
住展雜誌研發長倪子仁表示,對預售案房價而言,台北市與新北市比較,雙北市各行政區再較勁一番,使得房價是「比高不比低」。
而林口與三峽,明年2字頭的建案也將愈來愈稀少,取而代之的是3字頭起跳的建案。2區今年位於林口、三峽熱銷的建案,房價都正式站上3字頭。
台北市方面,今年第3季預售屋的平均房價已達76萬元,76萬元更是北市預售屋平均房價的歷史新高點。台北市上看6字頭的地區有2處,為北市的北投及文山區,而上看7字頭的則有4區,分別是北市的内湖、南港、大同及萬華。
至於能擠進百萬俱樂部的行政區,則有北市大安、信義、中正及松山4區。以大安區的平均房價已達129.2萬元一坪,信義區的平均房價更達132.5萬元一坪來看,明年4區百萬元建案自將遍地開花。
倪子仁指出,文林苑引發的都更大翻修,使建商參與都更的條件更嚴峻,在北市土地開發大不易及土地價格頻創新高下,信義計劃區的未公開建案已出現緩推的現象,但開價也持續創高;而明年的大台北房市,以明年政經情勢推測,整體平均房價應該以「持穩」來看待。就算新北市某些地區,雖有供過於求的隱憂,但修正的幅度應該不會超過1成,房市將呈現強者恆強、漲跌互見的現象。

